国际肿瘤学杂志 ›› 2020, Vol. 47 ›› Issue (12): 712-715.doi: 10.3760/cma.j.cn371439-20200802-00106
王辉1, 刘荣1, 赫娟1, 巴图尔·吐尔地1, 于台飞2(
), 艾合买提·托胡提1
Wang Hui1, Liu Rong1, He Juan1, Batuer Tuerdi1, Yu Taifei2(
), Aihemaiti Tuohuti1
摘要:
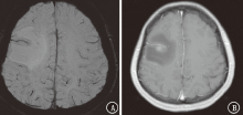
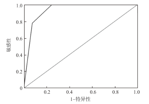
目的 探讨磁敏感加权成像(SWI)在颅内转移瘤中的鉴别诊断价值。方法 收集2018年 1月至2020年4月新疆维吾尔自治区人民医院住院患者中原发肿瘤为肺癌、乳腺癌、肾癌、直肠癌、膀胱癌、黑色素瘤的颅内转移瘤及胶质母细胞瘤患者63例,半定量评估肿瘤内的敏感性信号强度(ITSS)分级。比较颅内转移瘤与胶质母细胞瘤ITSS分级。结果 81个颅内转移瘤中,0级为36个(44.4%),Ⅰ级为25个(30.9%),Ⅱ级为14个(17.3%),Ⅲ级为6个(7.4%);27个胶质母细胞瘤均为Ⅱ~Ⅲ级(100%)。肺癌转移瘤0~Ⅰ级占73.6%(28/38),乳腺癌转移瘤0级占84.6%(22/26),肾癌转移瘤Ⅱ级占5/6,直肠癌转移瘤0~Ⅰ级占4/5,胶质母细胞瘤Ⅲ级占77.8%(21/27)。颅内转移瘤与胶质母细胞瘤ITSS分级组间差异有统计学意义(Z=7.013,P<0.001)。采用受试者工作特征曲线分析显示,ITSS≤Ⅰ级判断颅内转移瘤的敏感性为100%,特异性为75.3%,曲线下面积为0.936(95%CI为0.891~0.980,P<0.001)。结论 颅内转移瘤ITSS分级多表现为0~Ⅰ级,胶质母细胞瘤多表现为Ⅱ~Ⅲ级。SWI在颅内转移瘤中有一定的鉴别诊断价值。